面對人口總數減少、高齡化、少子化、城鄉發展落差不均等問題,成為國家及社會發展的隱憂。為吸引人口回流,行政院定位地方創生為國家安全戰略層級的國家政策,並宣示 108 年為台灣地方創生元年,以國家發展委員會負責統籌及協調整合部會相關資源,期望透過中央與地方整合資源,協力達成「均衡台灣」目標。
國發會為鼓勵青年留鄉或返鄉,並使部會確實有效地將政府資源挹注地方創生事業,自110年國發會於「前瞻基礎建設計畫」辦理「加速推動地方創生計畫」,統合跨部會地方創生相關資源,讓地方產業能有適當配套基礎建設支持,串聯地方公私部門,以發揮永續性、公益性及在地共好性。

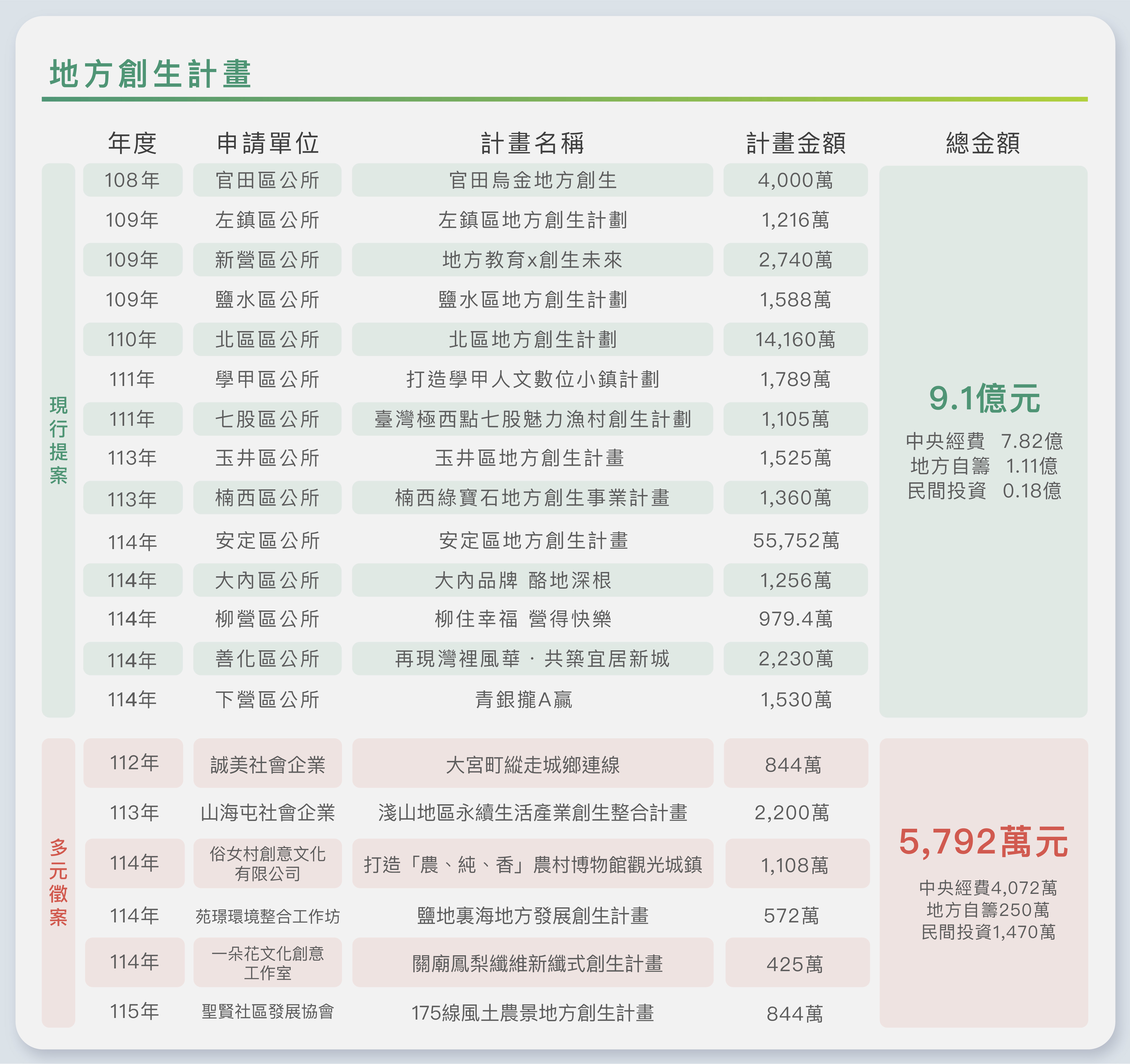
1.地方創生計畫
以人為本,找出產業DNA,導入科技發展地方產業,讓人口回流,青年返鄉。 臺南市截至115年3月,現行提案提案14案,已通過14案(官田區、左鎮區、鹽水區、新營區、北區、學甲區、七股區、玉井區、楠西區、安定區、柳營區、善化區、大內區、下營區);多元徵案已通過6案(大宮町縱走(中西區)、淺山地區永續生活產業創生整合計畫(新化+左鎮+龍崎區)、打造農純香農村博物館觀光城鎮(後壁區)、鹽地裏海地方發展創生計畫(七股區)、惡地共生圈-淺山多元文化創生計畫(臺南關廟區)、175線風土農景地方創生計畫(東山區));青年培力工作站已通過9站(共12案);公有建築空間整備活化已通過3案;獎勵青年投入地方創生行動已通過12案;青聚點地方創生人才培育獎勵計畫已通過6案 (另有1案待核定) ;地方創生利他行動168專案通過1案。
- 現行提案:由地方政府彙整公部門及民間事業提案,共同合作提送地方創生計畫。
- 多元徵案:由「民間事業」共同合作彙整成地方創生計畫提送。

2. 公有建築空間整備活化
補助辦理政府為推動地方創生相關事業經營需要,進行公有既有閒置公有空間活化,其所需之室內外基本裝修及空調等相關規劃設計及工程。

3.青年培力工作站
補助民間單位設置青年培力工作站,營造青年留鄉、返鄉創業支援體系,陪伴輔導青年開創地方創生事業。

4.獎勵青年投入地方創生行動
補助青年團隊提出地方創生行動方案,結合獎勵金、培力課程與專業輔導,支持永續共好的在地實踐。

5.「青聚點」地方創生人才培育獎勵計畫
補助長期深耕在地的民間組織成為「青聚點」,以行動場域與經驗培力青年參與地方事務,建立地方創生基礎觀念,並提供在地蹲點機會。

6.地方創生利他行動168專案
為鼓勵青年投入地方創生行列,國發會推動「地方創生利他行動168」專案,支持青年以實際行動回應地方需求,透過提出具體且可落實的倡議方案,為地方帶來正向改變。本計畫將全臺劃分為24個創生廊道,鼓勵青年依據各地特色與發展需求,結合自身專長、資源與創意,提出具影響力的行動主軸。

7.成立臺南市地方創生辦公室
本辦公室提供地方創生服務內容如下:
- 陪伴已通過地方創生提案之地區,協助輔導中、提案中、準備提案公私部門,進行地方創生相關諮詢服務及專業建議。
- 協助青年培力工作站、公有空間整備活化諮詢服務。
- 鼓勵臺南青年、民間團體參與地方創生。
- 舉辦地方創生經驗交流會及活動。
- 推廣地方創生相關資訊。
對地方創生議題有興趣之一般民眾,或相關領域之產、學、研、社先進及有志者,均可於上班時間以電話方式聯絡地創辦公室。
民治市政中心 06-6322231#5213 王小姐
